|
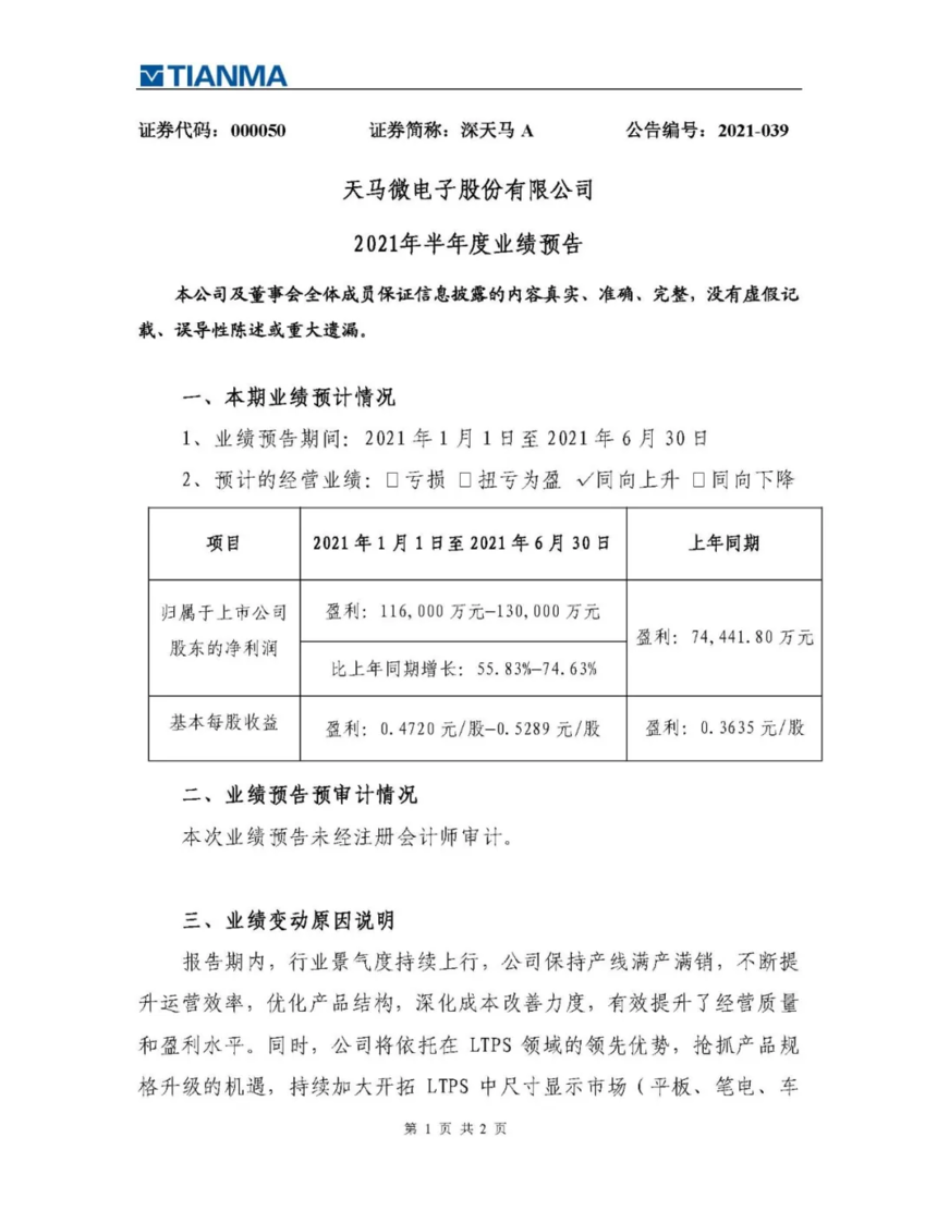
深天马:上半年净利润预增56%-75%,预计11.6亿-13亿
▲图源:深天马 报告期内,行业景气度持续上行,公司保持产线满产满销,不断提升运营效率,优化产品结构,深化成本改善力度,有效提升了经营质量和盈利水平。同时,公司将依托在LTPS领域的领先优势,抢抓产品规格升级的机遇,持续加大开拓LTPS中尺寸显示市场(平板、笔电、车载)的力度。 据资料显示,深天马A持续深耕中小尺寸显示领域,聚焦以智能手机、平板电脑为代表的移动智能终端显示核心业务、车载显示关键业务和以医疗、工控为代表的增值业务三大业务,并不断提升技术、产品和服务能力。 |
